
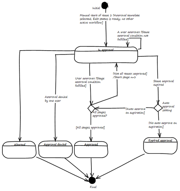
Approval workflows are always in a specific status. If the workflow is active this state of the workflow is also the Approval status of the features or observation this workflow was created for. Figure 1 shows a state diagram of an approval workflow.
Table 1 gives a short description on the meaning of the states. The states Approval denied, Approved, Approval aborted and Approval expired are final states i.e. if the workflow is in one of those states the Approval workflow is closed.
State name |
Description |
In approval |
One stage of the approval workflow is currently waiting for approval of users. |
Approval denied |
A user has denied the approval of the object. |
Approved |
All approval conditions in each stage of the process have been fulfilled |
Approval aborted |
The approval process was forcefully closed unapproved. |
Approval expired |
The approval process expired |
Table 1: Description of approval stages
Figure 1: State diagram of the approval process.